304永利集团(中国·品牌公司) - Official Website
网站首页
关于我们
304永利集团简介
组织机构
委员会
团队队伍
在职教工
教学团队
科研团队
杰出人才
党建工作
组织构架
党建风采
理论学习
团队建设
国家平台
省级平台
科学研究
科研机构
科研项目
科研成果
学术交流
仪器管理
博士后流动站
旗下产业
选课知道
教学成果
精品课程
培养计划
本科招生
名师课堂
规章制度
研究生教育
导师风采
研究生招生
研究生获奖
创新项目
研究生就业
常用文件
学工天地
团建在线
员工组织
榜样力量
文体天地
继续教育
快捷导航
304永利集团新闻
科研动态
通知公告
下载中心
推荐内容
304永利集团2022届本科生考研率创新高
感动常在—304永利集团师生积极配合校园防疫
公司退休教授聂向富、唐贵德向博物馆捐赠
公司举办凝聚态理论前沿暑期讲习班 全国28位知名专家学者授课
公司开展迎接建党100周年系列专题活动
公司参与的“高海拔宇宙线观测站”项目取得重大科学突破
教务信息
首页
>>
教务信息
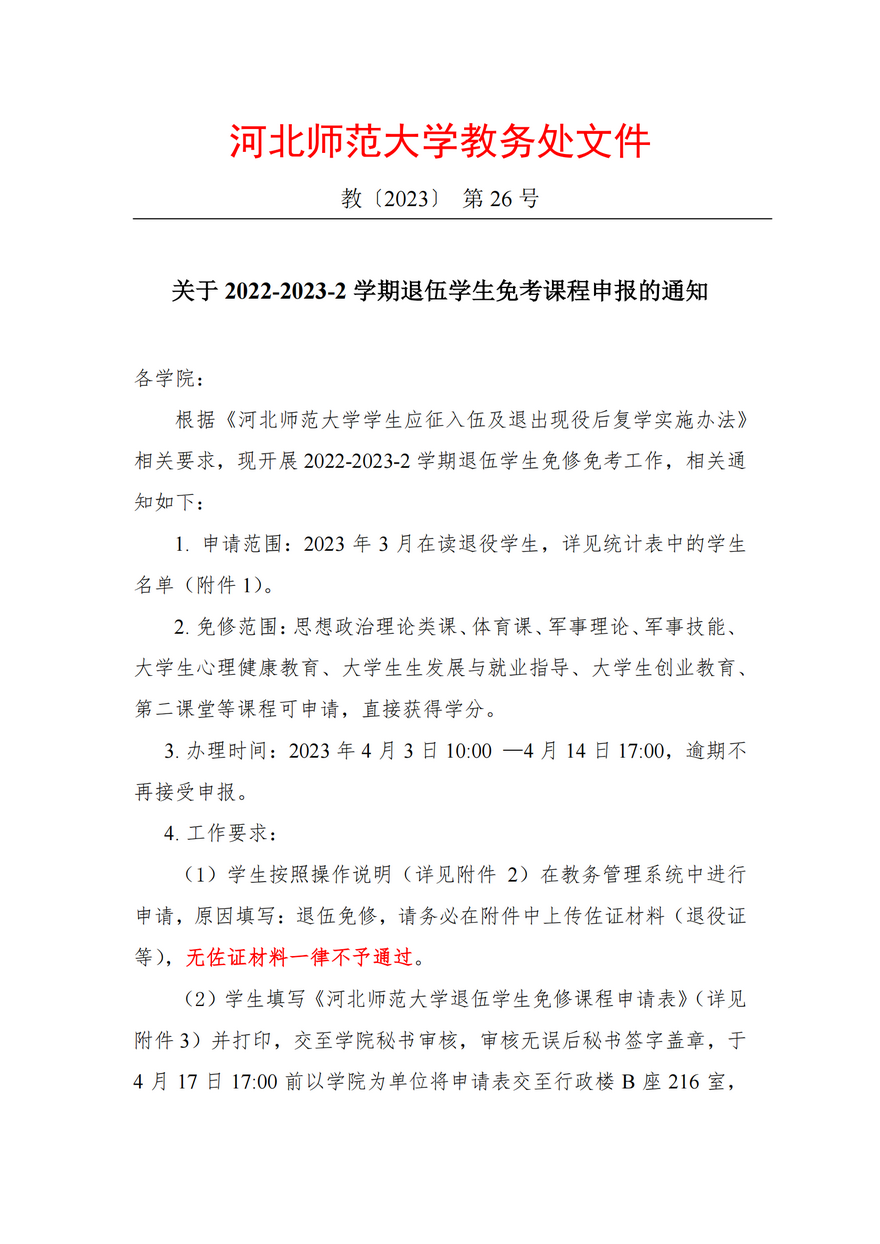
关于 2022-2023-2 学期退伍员工免考课程申报的通知
发布时间:2023-04-03 浏览次数:
0
附件一:304永利集团在读退役员工统计表(截至2023年3月).xls
附件二:员工退伍免修免考申请操作手册.docx
附件三:304永利集团退伍员工免修课程申请表.docx
上一篇:
关于举办 2023 年河北省老员工节能减排社会实践与科技竞赛校赛通知
下一篇:
关于做好2023年度老员工创新创业训练计划项目立项申报的通知